純水設備租賃專案示意圖

專案目標

  • 提供企業客戶一個低資本支出、高效能的純水解決方案。

  • 透過租賃模式,讓客戶將資源集中於核心業務,無需擔心設備採購、維護與耗材成本。

  • 確保純水供應的穩定性與水質,將設備運營風險轉由我們承擔。

專案核心概念

本專案的核心是「一站式服務」。我們不僅提供先進的純水設備,更將設備的長期穩定運行視為我們的責任。客戶只需支付固定的租賃費用,所有與設備相關的維護、耗材、RO 膜更換…等成本與風險,都由我們負責,讓客戶享受無後顧之憂的純水供應。

專案內容

1. 完整設備供應與安裝

我們將提供一套完整的工業級逆滲透(RO)純水系統,包含但不限於:

  • 前置處理系統: 多介質過濾器、活性碳過濾器等。

  • RO 主機: 高效能泵浦、RO 膜組件、精密儀表與管路。

  • 控制系統: 自動化控制面板、流量計與水質監測儀器。

  • RO 膜供應: RO 膜作為租賃設備的核心元件,將以零元提供並納入租賃合約中。

  • 專業安裝服務: 專案費用包含專業技師的現場勘查、設備運送、安裝與調試,確保系統能順利且高效地運作。

專案核心服務內容

2. 長期租賃與維護合約

  • 合約期限: 提供多種彈性的合約長度,例如 3 年或 5 年,以滿足不同客戶的需求。長期合約能提供更優惠的方案。

  • 定期維護: 專案服務涵蓋定期的巡檢、保養與預防性維護。我們的專業團隊將依據排程,定期前往客戶端進行設備檢查,確保系統效能。

  • 耗材更換: 所有維護所需的濾心、濾料、RO 膜等耗材與零件,費用皆已包含在租賃費用中,客戶無需額外支付。

  • 緊急維修服務: 提供 7 天 24 小時的緊急維修熱線與快速響應機制,若設備發生故障,我們將在最短時間內派員處理,最大程度減少停機損失。

合作與費用模式

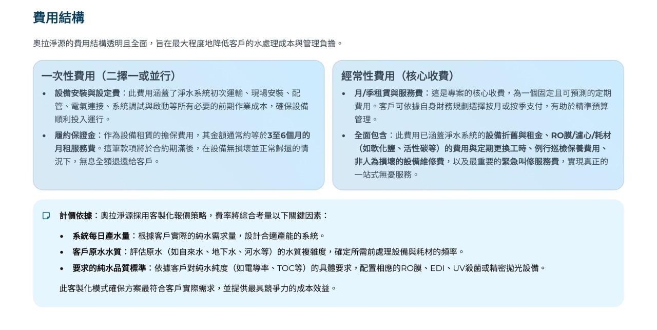
費用結構

本專案的費用設計旨在降低客戶的初期財務壓力,並提供透明且可預期的成本。

一次性費用

  • 安裝費: 涵蓋設備運送、定位、管路連接與系統調試的成本。

  • 設備保證金: 簽約時收取,合約期滿且設備無人為損壞時全額退還。此費用旨在保障設備價值,確保客戶妥善使用。

固定租賃與服務費用

  • 計價方式: 按月或季收取。

  • 費用涵蓋內容:

    • 設備折舊: 設備本身的租金。

    • RO 膜更換: 考量 RO 膜壽命與更換成本。

    • 濾心與耗材: 所有前置過濾濾心、濾料等耗材成本。

    • 定期巡檢與保養: 專業人員的服務成本。

    • 緊急維修服務: 隨時待命的服務成本。

費用結構示意圖

專案優勢與價值

  • 財務效益: 透過租賃模式,客戶將資本支出(CAPEX)轉化為營運支出(OPEX),釋放資金流,用於核心業務的發展。

  • 風險轉移: 設備故障、效能衰退或耗材成本增加的風險,皆由我們承擔,客戶無需煩惱。

  • 專業服務: 專業團隊提供全方位的技術支援與維護,確保純水系統的穩定運行,維持生產品質。

合約期間服務項目
權利與責任